随着全球对环保问题的日益关注,新能源汽车逐渐普及,越来越多的城市开始推广使用新能源货车,清远市作为广东省的一个重要城市,也在积极推进新能源货车的运用,清远新能源货车限行吗?最新的消息又是怎样的呢?
清远新能源货车的限行政策
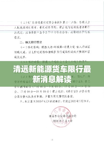
为了改善空气质量,降低污染物排放,许多城市都出台了针对传统燃油货车的限行政策,清远市作为环保工作的重要一环,也对部分区域的货车进行了限行,但对于新能源货车,由于其环保、低碳的特点,清远市在限行政策上给予了一定的优惠。
清远市对于新能源货车在市区内的行驶时间和路线有一定的限制,但在某些区域和时间段内,新能源货车是可以通行的,清远市还鼓励企业和个人使用新能源货车,对于新能源货车的购置和使用给予了一定的政策支持。
清远新能源货车限行最新消息
截至目前为止,清远市对于新能源货车的限行政策并未发生大的变化,但值得注意的是,随着环保工作的深入推进,清远市可能会进一步放宽对新能源货车的限行政策,甚至在某些区域完全解除对新能源货车的限制。
清远市政府还在积极推广新能源汽车的应用,鼓励企业和个人使用新能源货车,随着新能源汽车技术的不断发展和普及,清远市可能会出台更多的政策来支持新能源货车的使用。
影响与前景
清远市对新能源货车的限行政策,对于推动新能源货车的使用具有重要的影响,对于企业和个人来说,使用新能源货车可以享受政策优惠,降低运输成本,新能源货车的推广使用有助于改善空气质量,降低污染物排放,对于保护环境和改善民生具有重要意义。
随着技术的不断发展和政策的持续支持,新能源货车将在清远市得到更广泛的应用,随着环保工作的深入推进,清远市可能会进一步放宽对新能源货车的限行政策,为新能源货车的发展创造更好的环境。
清远市对新能源货车实行一定的限行政策,但在政策上给予了一定的优惠和支持,最新的消息显示,清远市可能会进一步放宽对新能源货车的限行政策,随着技术和政策的支持,新能源货车将在清远市得到更广泛的应用。
对于企业和个人来说,使用新能源货车不仅可以享受政策优惠,降低运输成本,还有助于改善空气质量,保护环境和改善民生,推广使用新能源货车具有重要的现实意义和长远的发展前景。
转载请注明来自宁波市奉化艾尔达铝业有限公司,本文标题:《清远新能源货车限行最新消息解读》












蜀ICP备2022005971号-1
还没有评论,来说两句吧...